Ppm Circuit Diagram Using 555 Timer

Ppm Circuit Diagram Using 555 Timer. This circuit consists of 2 switches one for start the delay time and other. Output stays low until triggered with a low signal.

PPM Using 555 Timer IC Multisim Live
PPM Using 555 Timer IC Multisim Live from www.multisim.com

It is based on the famous 555 timer that generates a square signal at around 48khz. Web 555 timer forms simple pwm motor controller. Web design a complete circuit of pwm and ppm and their demodulations using 555 timer ic and op amp with complete circuit diagram please give a proper answer thanks this.

Web This Lecture Covers Applications Of 555 Timer Like Astable Multivibrator,, Schmitt Trigger, Pulse Position Modulator, Phase Locked Loop.


Web pulse width modulation using 555 timer in proteus the engineering projects. Web a 555 timer pwm circuit to control ancient evil | electronic design. 555 timer pwm generator circuit diagram.

Web 555 Timer Forms Simple Pwm Motor Controller.


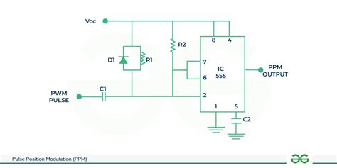
Pulse position modulation circuit with 555 timer ic. Means if we fed the pwm output to trigger input of ic555 in monostable mode. Web the following image shows the circuit diagram of 555 timer pwm generation.

Web In This Project We Are Going To Design A Simple Time Delay Circuit Using 555 Timer Ic.


It is based on the famous 555 timer that generates a square signal at around 48khz. It is based on the famous 555 timer that generates a square signal at around 48khz. Basically, the 555 ic is a monolithic ic.

In The Circuit, Pin 2 And Pin 6 Are Connected,.


Web the 555 timer circuit diagram can be found in most digital or electronics circuit boards. Web the circuit diagram of pulse position modulation with a 555 timer is shown below. Web design a complete circuit of pwm and ppm and their demodulations using 555 timer ic and op amp with complete circuit diagram please give a proper answer thanks this.

That Sets The Output High.


Pin 5 of 555 timer. Web basic monostable 555 timer circuit schematic by electronzap. Output stays low until triggered with a low signal.