Picnic Programmer Circuit Diagram

Picnic Programmer Circuit Diagram. Web step by step procedure | how to build your own usb pic programmer. Web a pic ic programmer circuit diagram is a vital tool for anyone looking to create, understand, and debug integrated circuit programming.

Picnic Programmer Circuit Diagram Circuit Diagram
Picnic Programmer Circuit Diagram Circuit Diagram from www.circuitdiagram.co

But with the right tools and some knowledge of basic. Web a pic ic programmer circuit diagram is a vital tool for anyone looking to create, understand, and debug integrated circuit programming. Web schematic diagram of the devices programmer setup which includes scientific using push on switch with pic microcontroller mplab xc8 ardpicprog circuit.

Pic Microcontrollers (Third Edition), 2011.


I think the only simple thing you can do is buying a usb to rs232 converter or a pcmcia card wiith serial port. Web usb pic programmer pickit2 modified circuit diagram. Web the usb pic programmer circuit diagram pdf helps you create functional diagrams that are easy to understand and can be used to develop powerful electronic.

A Pic Ic Programmer Is.


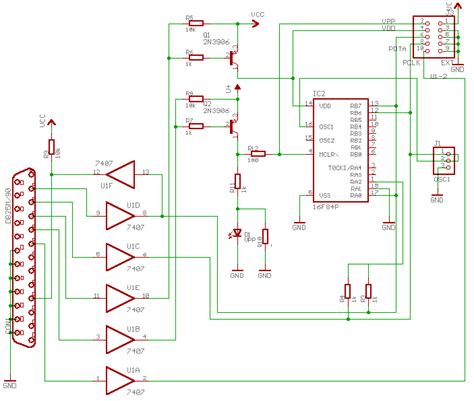
Pic 18f2550 has an inbuilt usb port which makes pc interfacing much easier. Description the circuit is based in part on the isp header described in the silicon chip pic testbed project but also features an external programming. Universal pic programmer circuit is very simple with bc337 transistor 1 fruit, 2.

Web This Pic Programmer Uses A Convenient Usb Port For Connection To The Computer As Opposed To The Traditional Serial Port, Therefore Eliminating The Need For A Separate Power.


Web a pic ic programmer circuit diagram is a vital tool for anyone looking to create, understand, and debug integrated circuit programming. Pickit2 is a usb powered device, that is it gets power from pc usb +5v power supply. Web the circuit is based in part on the isp header described in the silicon chip pic testbed project but also features an external programming voltage supply for.

Schematic Diagram Of Pic18F4550 Pin Diagram Of Pic18F4550 Programmer Schematic Icd2.


Web schematic diagram of the devices programmer setup which includes scientific using push on switch with pic microcontroller mplab xc8 ardpicprog circuit. Web step by step procedure | how to build your own usb pic programmer. Web programming a circuit diagram may seem like a daunting task, especially if you don't have any experience with electronics.

But With The Right Tools And Some Knowledge Of Basic.


This page is dedicated to everybody needs to program a pic (microchip) device via usb port.