Pic Programmer Diy Circuit Diagram

Pic Programmer Diy Circuit Diagram. Web 35k views 2 years ago. Web circuit diagram now assemble the circuit as shown below in a piece of veroboard.

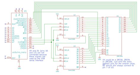
USBPowered PIC Programmer Circuit Diagram
USBPowered PIC Programmer Circuit Diagram from www.learningelectronics.net

Please read the notes that describe the circuit and explain the effect of extra components such as capacitors. It supports both 5v and 3.3v devices. This is updated demo to guide with audio how to build pic programmer using arduino board.

Please Read The Notes That Describe The Circuit And Explain The Effect Of Extra Components Such As Capacitors.


Web this circuit is shown in the diagram below. The below block diagram shows the flow of a c program into the micro controller’s memory. Web this diy pic programmer is a continuation of our pic programming basics tutorial.

Web Circuit Diagram Now Assemble The Circuit As Shown Below In A Piece Of Veroboard.


Simple serial port based pic programmer. We can use any arduino board to program pic. Web to get started, a beginner would need to familiarize themselves with the basic components which make up pic programmer diy circuit diagrams.

It Supports Both 5V And 3.3V Devices.


Web electronics hobby, educational or college projects made using pic microcontroller with circuit diagram and detailed explanation. Web the pic ic programmer circuit diagram essentially serves as a roadmap of the process of writing, debugging, testing, and verifying code. This is updated demo to guide with audio how to build pic programmer using arduino board.

( Check The “ Support Device List ” In Attachment For The Details Of Supported Devices) Pic Devices :.


Web april 12, 2019 dac mcp4921 interfacing with pic microcontroller pic16f877a digital and analog is an integral part of electronics. One thing i’ve learned from parenting: 1st we are writing the.

This Page Is Dedicated To Everybody Needs To Program A Pic (Microchip) Device Via Usb Port.


Web steps behind burning of a pic microcontroller. Here is the step by step procedure to make your own usb pic programmer. Web tools a programmer needs to program a microcontroller.