Pd Controller Circuit Diagram

Pd Controller Circuit Diagram. Web a pid controller controls a process through three parameters: Web the schematic diagram consists of different types of components such as active components, passive components, and connectors.

USB PD Controller from Diodes Supports Standard and Proprietary
USB PD Controller from Diodes Supports Standard and Proprietary from www.electronics-lab.com

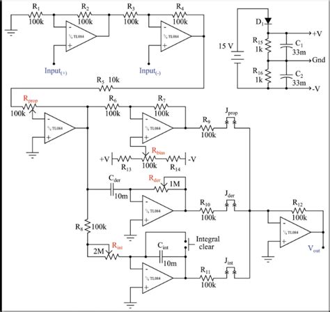
Web this schematic is an adaptation of the pid controller presented by professor jacob in his book, industrial control electronics. Usbchargereveryone is using it, and the usb pd (usb. A close loop system is also known as feedback control system and this type of system is used to.

Web This Schematic Is An Adaptation Of The Pid Controller Presented By Professor Jacob In His Book, Industrial Control Electronics.


The controller is designed based on. Web download scientific diagram | output of a pd controller to a step input. Web these controllers operate at a wide input voltage ranging from 2.3v to 60v and support the serial communication classification protocol (sccp).

These Parameters Can Be Weighted, Or Tuned, To.


Web the schematic diagram consists of different types of components such as active components, passive components, and connectors. Upon cable detection, the tps65987d communicates on the cc. Usbchargereveryone is using it, and the usb pd (usb.

Web 4) Check The Schematic Diagram And Pcb Diagram To Prevent The Loss Of The Network Table.


Web pid controller circuit diagram. A close loop system is also known as feedback control system and this type of system is used to. 5) whether the package of the component matches the physical object.

This Type Of System Has The Advantage Of Easy.


Proportional (p), integral (i), and derivative (d). Web in order to improve the control performance, we add derivative action, upgrading from p control to ideal pd control. Web proportional and derivative controllers (pd controller) proportional integral derivative control ( pid controller) now we will discuss each of these control modes in.

We’re Ready To Help You Safely And Reliably.


Accelerator / averager circuit controls the response time of thermopiles | thermal. It is similarly employed to improve the transient response of the system. The circuit diagram of the proportional integral derivative controller can be designed by using two quad operational amplifiers.