Parallel To Serial Conversion Circuit Diagram

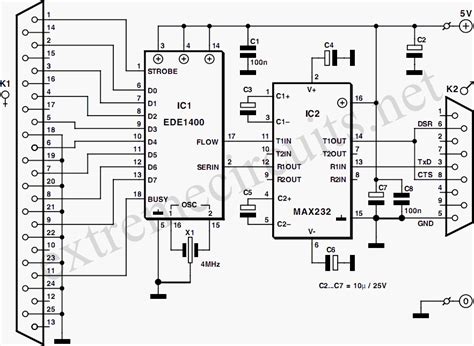
Parallel To Serial Conversion Circuit Diagram. Web a parallel to serial converter ic, or integrated circuit, is a small chip that is used to convert a parallel signal into its serial equivalent. The txd line, pin 3, cts line, pin 8, and the dsr line, pin 6, of the serial port, are used — see diagram.

(a) Serial to parallel converter with shifting; (b) output wrapper (PC
(a) Serial to parallel converter with shifting; (b) output wrapper (PC from www.researchgate.net

The txd line, pin 3, cts line, pin 8, and the dsr line, pin 6, of the serial port, are used — see diagram. Web in a series circuit, all the components are arranged in a single line. This lab uses a rather simple integrated circuit.

If More Than One Resistor Is.


In a parallel circuit, all the components are arranged parallel to each other. This lab uses a rather simple integrated circuit. Web it converts a serial 2400 baud signal into a parallel signal.

It Works By Receiving A Parallel.


This is essentially a programmed pic controller that produces a centronics compatible signal from a 2400 baud serial signal. The device is designed with unique circuit topology to operate for nrz data rates up to 3.2 gb/s. What are series and parallel circuits?

Web Digital Parallel And Serial Converters Adapt Data Transmitted In A Parallel Port To A Serial Communication Format, Or Adapt Serial Port Data To Parallel Communication Format.


Web a parallel to serial converter ic, or integrated circuit, is a small chip that is used to convert a parallel signal into its serial equivalent. Web in a series circuit, all the components are arranged in a single line. Web if we are able to identify which parts of the circuit are series and which parts are parallel, we can analyze it in stages, approaching each part one at a time, using the appropriate.

The Txd Line, Pin 3, Cts Line, Pin 8, And The Dsr Line, Pin 6, Of The Serial Port, Are Used — See Diagram.


Web serial interface for high sd data converters simplifies layout over traditional parallel devices analog. Parallel serial converter circuit diagram schematic. These devices are designed to operate for nrz data.

Web A Serial To Parallel Converter Is A Digital Circuit Where We Feed The Input Data Serially, And Read The Outputs In Parallel Fashion.