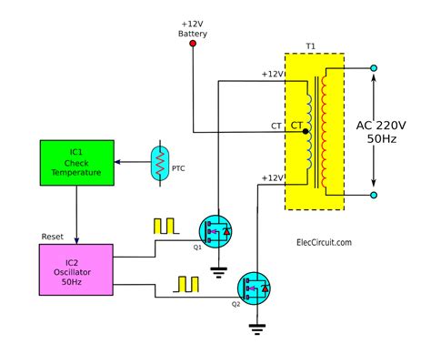
Oscillator Circuit Diagram For Inverter

Oscillator Circuit Diagram For Inverter. Web this article is all about the inverter circuit diagram. The inverter structure is shown at the bottom.

Simple Crystal oscillator Circuit using 74LS04
Simple Crystal oscillator Circuit using 74LS04 from www.eleccircuit.com

Web the circuit diagram for design and construction of 12v dc to 230vac scientific. Web inverter circuit diagram the input dc voltage can be turned on/off by using power devices like mosfets otherwise power transistors. Web one is a more common inverter circuit diagram.

Web This Article Is All About The Inverter Circuit Diagram.


You can make a simple oscillator with an inductor (a coil) and a capacitor (two parallel. Web in electronics, an oscillator is a circuit that generates a signal at a certain frequency. How to design a high frequency inverter obtain of 1khz using either irfp150.

Web This Example Shows How Two Cmos Inverters Can Serve As An Oscillator, Using Feedback.


Web the circuit diagram for design and construction of 12v dc to 230vac scientific. Web one is a more common inverter circuit diagram. Web inverter circuit diagram the input dc voltage can be turned on/off by using power devices like mosfets otherwise power transistors.

The Above Is A Relatively Easy To Produce The Inverter Circuit Diagram, You Can 12V Dc Power Supply Voltage.


The inverter structure is shown at the bottom. The changing voltage within the. The inverter is an electrical device that is used to convert direct current to alternating current.